1V升3.3V,200MA升压IC,PW5100代理
- 2020-10-24 10:58:00
- 夸克微 原创
- 3158
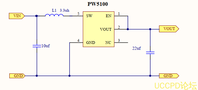
PW5100 是一款高效率、低功耗、低纹波、高工作频率的 PFM 同步升压 DC/DC 变换器。输出电压可选固定输出值,从 3.0V 至 5.0V 的固定输出电压 .
PW5100 仅需要三个外围元件,就可将低输入电压升压到所需的工作电压。系统的工作频率高达 1.2MHz, 支持小型的外部电感器和输出电容器, 同时又能保持超低的静态电流,实现最高的效率。
产品特点
最大效率可达: 95%
超低启动电压: 0.7V
宽输入电压范围: 0.7V~ 5.0V
输出电压范围可选: 3.0V~ 5.0V
静态电流: 10uA
最大开关电流: 1.5A
应用范围
1~ 3 节碱性电池或镍氢电池供电应用
蓝牙耳机充电仓、数码相机
LED 灯、血压计、遥控玩具
代理商:
深圳市夸克微科技
郑先生 :13528458039
QQ 2867714804


