1V升压3V模块芯片,大电流,PW5100代理
- 2020-10-26 16:48:00
- 夸克微 原创
- 2879
1V升
3V,输出
100MA升压
IC
1V升
3V芯片,
IC外围简单
1V升
3V模块芯片,功耗低
1V升压
3V芯片,外围仅
3个元件
1V升压
3V模块芯片,大电流
1V升压
3V,稳压芯片
1V转
3V芯片,功耗低,电流大
1V转
3V电路图,
100MA输出
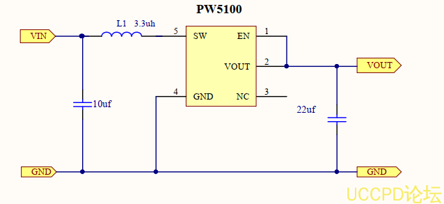
PW5100输入电压范围 0.7V-5V,输出固定电压: 3V, 3.3V, 5V,效率最高 95%,低功耗 10Ua,芯片开关电路 1.5A,封装 SOT23-5,电感采用 1uh-10uh。
代理商:
深圳市夸克微科技
郑先生 :13528458039
QQ 2867714804



