代理CN3703芯片,技术支援,现货
- 2020-11-09 11:29:00
- 夸克微 原创
- 2988
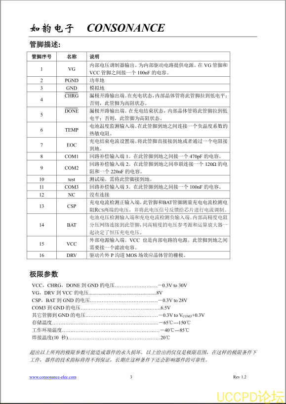
CN3703 是 PWM 降压模式三节锂电池充电管理集成电路,独立对三节锂电池充电进行自动管理,具有封装外形小,外围元器件少
和使用简单等优点。
CN3703 具有恒流和恒压充电模式,非常适合锂电池的充电。在恒压充电模式,CN3703将电池电压调制在 12.6V,精度为±1%;在
恒流充电模式,充电电流通过一个外部电阻设置。
对于深度放电的锂电池,当电池电压低于8.4V时,CN3703用所设置的恒流充电电流的15%对电池进行涓流充电。在恒压充电阶段,充电电流逐渐减小,当充电电流降低到外部电阻所设置的值时,充电结束。在充电结束状态,如果电池电压下降到12V时,自动开始新的充电周期。当输入电源掉电或者输入电压低于电池电压时,CN3703自动进入睡眠模式。
其它功能包括输入低电压锁存,电池温度监测,电池端过压保护和充电状态指示等。
CN3703 采用 16 管脚 TSSOP 封装。
特点:
⚫ 宽输入电压范围:7.5V 到 28V
⚫ 对三节锂电池完整的充电管理
⚫ 充电电流达 5A
⚫ PWM 开关频率:300KHz
⚫ 恒压充电电压精度: ±1%
⚫ 恒流充电电流由外部电阻设置
⚫ 对深度放电的电池进行涓流充电
⚫ 充电结束电流可由外部电阻设置
⚫ 电池温度监测功能
⚫ 自动再充电功能
⚫ 充电状态和充电结束状态指示
⚫ 软启动功能
⚫ 电池端过压保护
⚫ 工作环境温度:-40℃ 到 +85℃
⚫ 采用 16 管脚 TSSOP 封装
⚫ 产品无铅,无卤素元素,满足 RoHS
应用:
⚫ 笔记本电脑,上网本
⚫ 航模,车模和船模等
⚫ 备用电池应用
⚫ 便携式工业和医疗仪器
⚫ 电动工具
⚫ 独立电池充电器
代理商:深圳市夸克微科技郑先生 :13528458039 QQ 2867714804


