代理CN3761芯片,技术支援,现货
- 2020-11-09 11:40:00
- 夸克微 原创
- 2990
CN3761 是 PWM 降压模式单节锂电池充电管理集成电路,独立对单节锂电池充电进行管理,具有封装外形小,外围元器件少和使用简单等优点。
CN3761 具有涓流,恒流和恒压充电模式,非常适合锂电池充电管理。在恒压充电模式,CN3761将电池电压调制在 4.2V,也可以通过一个外部电阻向上调整;在恒流充电模式,充电电流通过一个外部电阻设置。对于深度放电的锂电池,当电池电压低于恒压充电电压的66.5%(典型值)时,CN3761用所设置的恒流充电电流的17.5%对电池进行涓流充电。在恒压充电阶段,充电电流逐渐减小,当充电电流降低到恒流充电电流的16%时,充电结束。在充电结束状态,如果电池电压下降到恒压充电电压的95.5%,自动开始新的充电周期。当输入电源掉电或者输入电压低于电池电压时,CN3761自动进入睡眠模式。
其它功能包括输入低电压锁存,电池端过压保护和充电状态指示等。
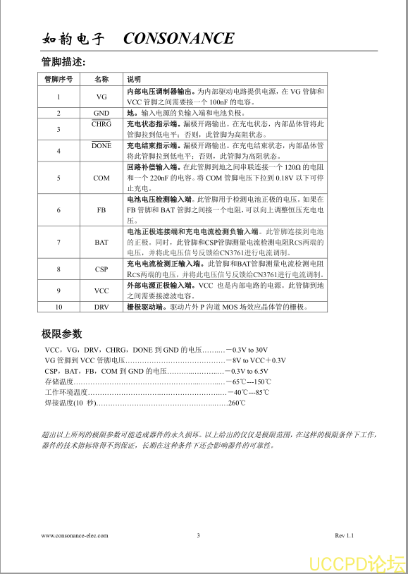
CN3761 采用 10 管脚 SSOP 封装。
特点:
⚫ 宽输入电压范围:4.5V 到 28V
⚫ 对单节锂电池完整的充电管理
⚫ 充电电流可达 4A
⚫ PWM 开关频率:300KHz
⚫ 恒压充电电压可用电阻向上调整
⚫ 恒压充电电压精度: ±1%
⚫ 恒流充电电流由外部电阻设置
⚫ 对深度放电的电池进行涓流充电
⚫ 自动再充电功能
⚫ 充电状态和充电结束状态指示
⚫ 软启动功能
⚫ 电池端过压保护
⚫ 工作环境温度:-40℃ 到 +85℃
⚫ 采用 10 管脚 SSOP 封装
⚫ 产品无铅,满足 Rohs,不含卤素
应用:
⚫ 移动电源
⚫ 手持设备
⚫ 备用电池应用
⚫ 便携式工业和医疗仪器
⚫ 电动工具
⚫ 独立电池充电器
代理商:深圳市夸克微科技郑先生 :13528458039 QQ 2867714804


