36V转5V,36V转3.3V,36V转3V稳压芯片和降压芯片电路图
- 2020-11-14 16:41:00
- 夸克微 原创
- 3129
36V转 5V稳压芯片, 36V转 3.3V稳压芯片, 36V转 3V稳压芯片, 36V转 5V电路图, 36V转 3.3V电路图, 36V转 3V电路图
36V转 5V,3.3V,3V的 LDO稳压芯片:
PW8600线性稳压芯片,支持最高输入 80V,固定输出电压选择: 5V, 3.3V,3V选择,采用 SOT23-3封装,输出电流 100MA。适合 36V输入的降压稳压供电应用中。
如果是 36V直接上电,在开关时,我们知道都会产生几倍左右瞬间高电压的尖峰电压,一般电源工程师在 LDO是常用输入电容改成 10-100uf左右的电解电容,或加 TVS管或者输入正极串联一个电阻。
PW8600可常用输入电容改成
10-100uf左右的电解电容或者是输入正极串联一个电阻。
代理商:深圳市夸克微科技 郑先生 :13528458039 QQ 2867714804
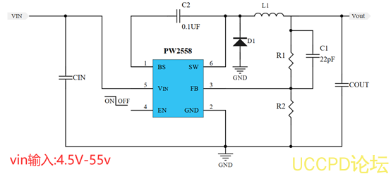
DC-DC降压芯片:
根据上面表格, 36V输入我们可以选择: PW2558,PW2906,PW2902,PW2153均可,再按找工程师其他要求确定最终的一个型号。




