48V转24V,48V转20V降压芯片,外围简单大电流电路图
- 2020-11-14 17:53:00
- 夸克微 原创
- 3532
48V转 24V, 48V转 20V, 48V转 9V, 48V转 5V, 48V转 3.3V, 48V转 3V, 48V转 1.8V, 48V转 24V降压降压芯片, 48V转 20V降压降压芯片, 48V转 9V降压降压芯片, 48V转 5V降压降压芯片, 48V转 3.3V降压降压芯片, 48V转 3V降压降压芯片, 48V转 1.8V降压降压芯片,
48V转
24V稳压芯片,
48V转
20V稳压芯片,,
48V转
9V稳压芯片,
48V转
5V稳压芯片,
48V转
3.3V稳压芯片,
48V转
3V稳压芯片,
48V转
1.8V稳压芯片,
代理商:深圳市夸克微科技 郑先生 :13528458039 QQ 2867714804
1, PW2906,输入 12V-90V,输出 5V,12V,15V等可调输出。输出电流 0.6A;
PW2902输入 8V-90V,输出 5V,12V,15V-30V等可调输出,输出电流 2A;
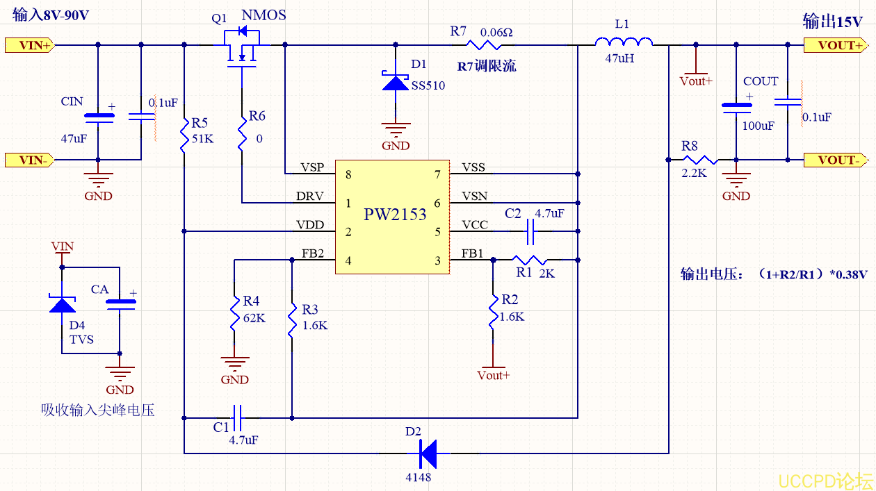
PW2153输入 8V-150V,输出 5V,12V,15V-30V可调输出,外置 MOS,最大输出电流 10A。
适用于 5V3A, 12V10A输出等大电流。





