60V 转5V,60V转3.3V,60V转3V开关降压芯片和LDO
- 2020-11-14 18:03:00
- 夸克微 原创
- 3164
60V转5V稳压芯片,60V转3.3V稳压芯片,60V转3V稳压芯片,60V转1.8V稳压芯片,60V转5V降压芯片,60V转3.3V降压芯片,60V转3V降压芯片,60V转1.8V降压芯片。
1,LDO
芯片:
PW8600输入最高80V,输出电压:5V,3.3V,3V,稳压输出供电,60V可输出几十MA电流.功耗低,适用于小电流供电应用,如MCU,精秘模块等。
2,DC-DC降压芯片
:
通过上表格的输入电压范围,可用于输入60V的降压芯片,如PW2902,PW2815,PW2906,PW2153等。
PW2906 是一款高效 、 高压降压型 DC-DC 转换器,固定 150KHz 开关频率,可提供最高 0.6A输出电流能力,低纹波,出色的线性调整率与负载调整率。 PW2906 内置固定频率振荡器与频率补偿电路,简化了电路设计。
PW2906 输出 如: 5V 时最大 0.6A 输出电流, 输出 15V 时最大 0.3A 输出电流代理商:深圳市夸克微科技 郑先生 :13528458039 QQ 2867714804
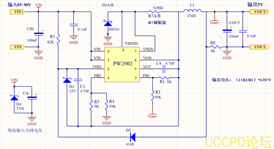
PW2902
是一款支持宽电压输入的开关降压型
DC-DC,芯片内置
100V/5A 功率
MOS,最高输入电压
90V。
PW2902 具有低待机功耗、高效率、低纹波、优异的母线电压调整率和负载调整率等特性。支持大电流输出,输出电流可达
2A 以上。
PW2902 同时支持输出恒压和输出恒流功
能。
PW2902 支持输出如: 5V 和 12V 时, 输出电流 2 安培。
PW2153 支持输出如: 5V/3A 和 12V/10A。



