80V转15V,80V转12V,80V转5V降压芯片电路选型
- 2020-11-16 14:30:00
- 夸克微 原创
- 3377
一般蓄电池,如电动车是多个 12V蓄电池串联组成的 60V供电的电池组,在我们芯片前期选型时, 60V输入的电压,我们要选择的降压芯片要达到 80V或者更高为最佳。
在由于电动车 60V的 DC直流电压比较多,电动车的其他电路电气元件的输入电压可不能全部都能达到那么高的耐压值,所以需要 80V输入的降压芯片,如 80V转 15V, 80V转 12V, 80V转 5V等。
如方款内的降压芯片产品中,适合 80V输入以上的满足有 PW2906,PW2902,PW2153等。
PW2906 是一款高效 、 高压降压型 DC-DC 转换器,固定 150KHz 开关频率,可提供最高 0.6A输出电流能力,低纹波,出色的线性调整率与负载调整率。 PW2906 内置固定频率振荡器与频率补偿电路,简化了电路设计。 PWM 控制环路可以调节占空比从 0~100%之间线性变化。
PW2906 输出 5V 时最大 0.6A 输出电流, 输出 15V 时最大 0.3A 输出电流。
代理商:深圳市夸克微科技 郑先生 :13528458039 QQ 2867714804
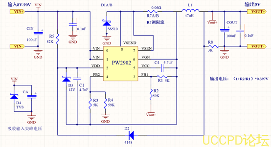
PW2902 是一款支持宽电压输入的开关降压型 DC-DC,芯片内置 100V/5A 功率 MOS,最高输入电压 90V。 PW2902 具有低待机功耗、高效率、低纹波、优异的母线电压调整率和负载调整率等特性。支持大电流输出,输出电流可达 2A 以上。 PW2902 同时支持输出恒压和输出恒流功能。
PW2902 采用固定频率的 PWM 控制方式,典型开关频率为 140KHz。轻载时会自动降低开关频率以获得高转换效率。 PW2902 内部集成软启动以及过温保护电路,输出短路保护,限流保护等功能,提高系统可靠性。
PW2902 支持输出电压 5V 和 12V 时, 输出电流 2 安培。
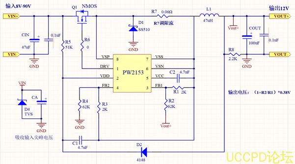
PW2153 是一款支持宽电压输入的开关降压型 DC-DC 控制器,最高输入电压可超过 150V。 PW2153 具有低待机功耗、高效率、低纹波、优异的母线电压调整率和负载调整率等特性。支持大电流输出,输出电流可高达 10A 以上。
PW2153 内部集成软启动以及过温保护电路,输出短路保护,限流保护等功能,提高系统可靠性。 PW2153 支持输出 5V/3A 和 12V/10A。




