兼容5V,9V,12V输入单节锂电池充电芯片原理图,最大2A电流
- 2020-09-11 21:41:00
- 夸克微 原创
- 5733
9V输入给单节或多节并联18650或者3.7V聚合物锂电池充电,最大充电电流2A;
12V输入给单节
或多节并联18650或者3.7V聚合物锂电池充电,最大充电电流2A.
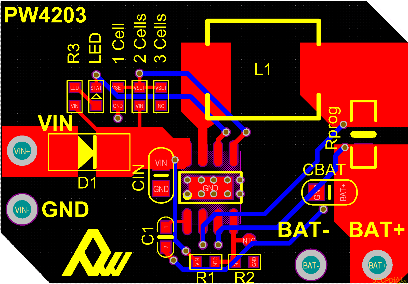
PW4203是一款 4.5V-22V输入,最大 2A充电,支持 1-3节锂电池串联的同步降压锂离子电池充电器芯片,适用于便携式应用。可通过芯片 VSET引脚选择 1节充电或 2节串联充电 3节串联充电。 PW4203集成了频率 800kHz的同步降压稳压器,具有极低的导通电阻,可实现高充电效率和简单的电路设计。
PW4203具有输入过压保护 24V,和低压启动保护 3.9V,还具有输出 VBAT电池充电电压的过压保护,输出短路保护,过温保护,过流保护,过时间保护。
PW4203还具有过时充电设定,通过 C1的电阻容值来编程充电时长,一旦超时, IC将停止充电操作并闭锁。只有重新插入电源或重新插入电池,才回复正常充电。

