IP2723T集成多种协议、用于 USBC 端口的快充协议 IC
IP2723T集成多种协议、用于 USBC 端口的快充协议 IC
IP2723T集成多种协议、用于 USBC 端口的快充协议 IC
IP2723T集成多种协议、用于 USBC 端口的快充协议 IC

IP2723T集成多种协议、用于 USBC 端口的快充协议 IC

  • 价格 面议
  • 型号 IP2723T
详情
1. 特性
 快充规格
 集成  QC4/QC4+输出 快充协议
- 兼容 QC2.0/QC3.0
- 支持 Class B 电压等级
 集成 FCP 输出快充协议
 集成 SCP 输出快充协议
 集成 AFC 输出快充协议
 集成 MTK PE+ 1.1&2.0 输出快充协议
 集成 USB C DFP 协议,支持输出快充
 兼容 BC1.2、苹果、三星手机快充
 集成 USB Power Delivery(PD2.0/PD3.0)协议
  PD3.0 with PPS USB-IF 协会认证编号:
TID:3135
 集成 TYPE-C DFP 协议
 自动检测 TYPE-C 设备的插入和拔出
 集成标准的 PD2.0/PD3.0/PPS 协议
 集成对 E-MARK 线缆的识别和支持
 自动检测 DP, DM 上电压对应的快充请求,通
过调节 FB 精确控制输出电压
 电源管理
 集成 ADC 检测外扩 NMOS 路径电流
 内置功率路径管理
 内置自动控制泄放电路功能
 支持自动进入待机低功耗模式
  多重保护、高可靠性
 输出过流、过压、短路保护
 NTC 过温保护
 DP,DM,CC1,CC2 过压保护
 DP,DM 对地弱短路保护
 DP/DM/CC1/CC2 均支持 20V 高耐压
  灵活定制,支持在线升级
 宽工作电压范围: 3 V~30V
 封装 QFN24

2. 简介
         IP2723T 是一款集成多种协议、用于 USB 输出端口的快充协议 IC。 支持多种快充协议,包括 USB TypeC DFP , PD2.0/PD3.0/PPS , HVDCP  QC4/QC4+/QC3.0/QC2.0 ( Quick Charge ) , FCP(Hisilicon® Fast Charge Protocol), SCP(Super Fast Charge),AFC(Samsung® Adaptive Fast Charge),MTK PE+ 2.0/1.1( MediaTek Pump Express Plus 2.0/1.1), Apple 2.4A, BC1.2 以及三星 2.0A。 为适配器、车充等单向输出应用提供完整的 TYPE-C 解决方案。
        IP2723T 具备高集成度与丰富功能,在应用时仅需极少的外围器件,有效减小整体方案的尺寸,降低 BOM 成本。
3. 应用
适用于单向快充输出应用
交流电源适配器
车充
带 PD 输出功能的系统应用
代理商:深圳市夸克微科技 郑先生 :13528458039 QQ 2867714804
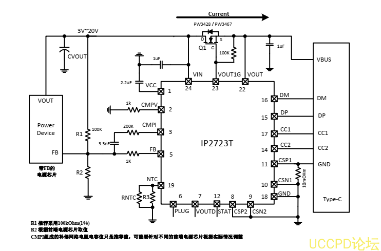
4. 典型应用原理图
FB 分压电阻调压模式




发表评论
评论通过审核后显示。