SW3516设计应用手册
详情
SW3516
是一款高集成度的快充车充芯片, 支持
A+C
口任意口快充输出, 支持双口独立限流。
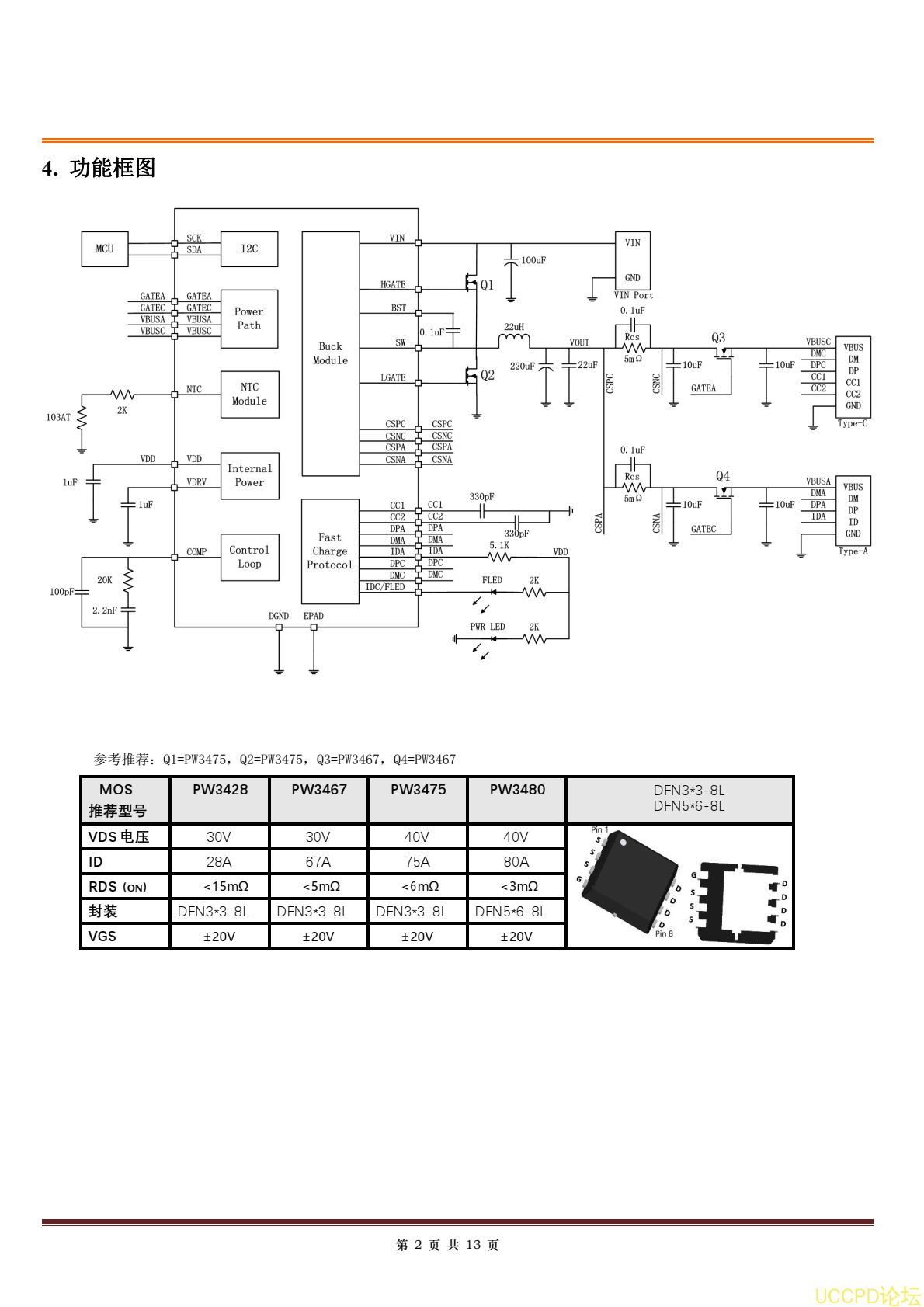
其集成了 5A 高效率同步降压变换器, 支持 PPS/PD/QC/AFC/FCP/SCP/PE/SFCP/ 低压直充等多种 快充协议, CC/CV 模式, 以及双口管理逻辑。 外围只需少量的器件, 即可组成完整的高性能多快充协议车充解决方案。

其集成了 5A 高效率同步降压变换器, 支持 PPS/PD/QC/AFC/FCP/SCP/PE/SFCP/ 低压直充等多种 快充协议, CC/CV 模式, 以及双口管理逻辑。 外围只需少量的器件, 即可组成完整的高性能多快充协议车充解决方案。
代理商:深圳市夸克微科技
郑先生 :13528458039
QQ 2867714804
发表评论