SW3518设计规格书
详情
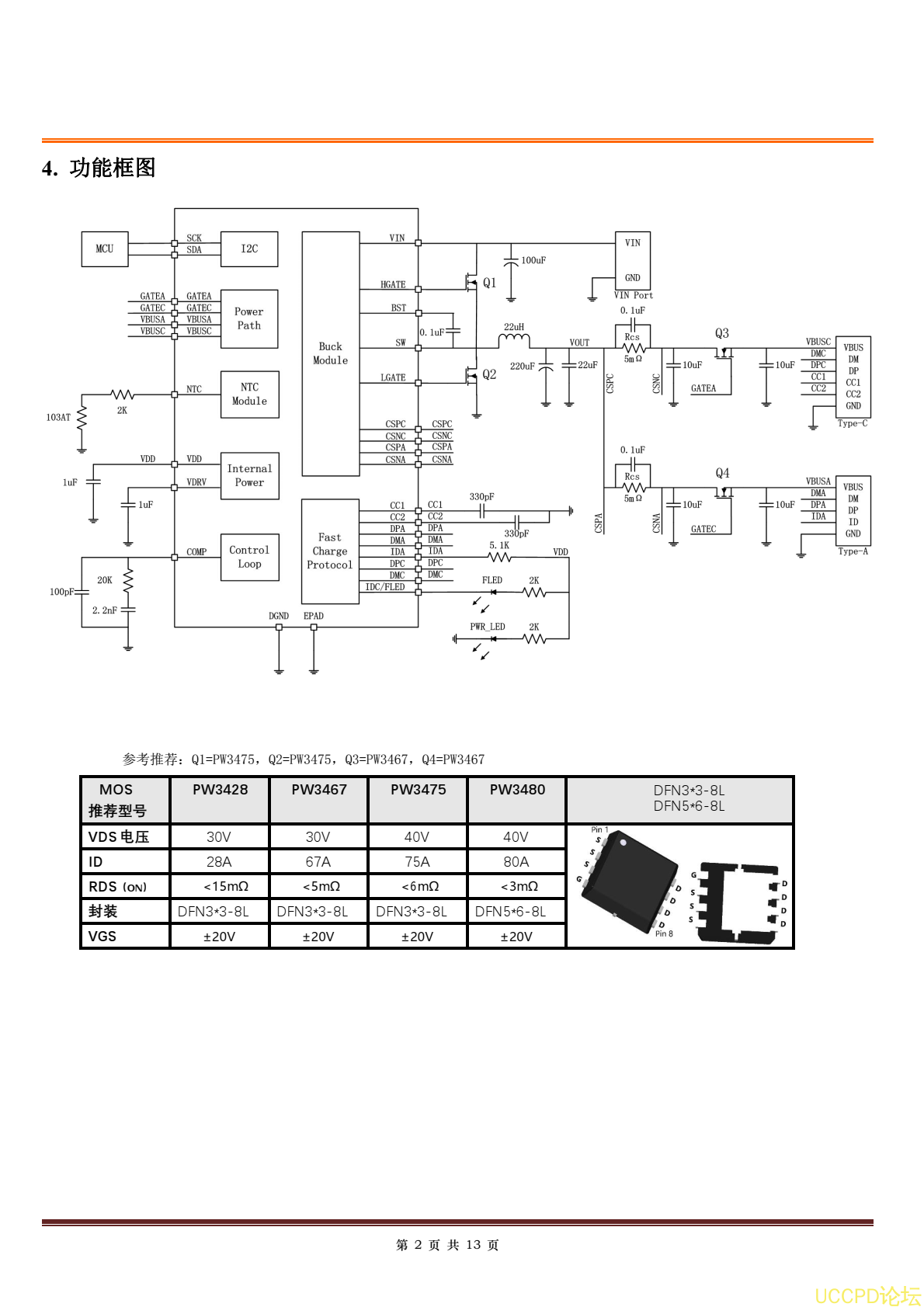
SW3518 是一款高集成度的多快充协议
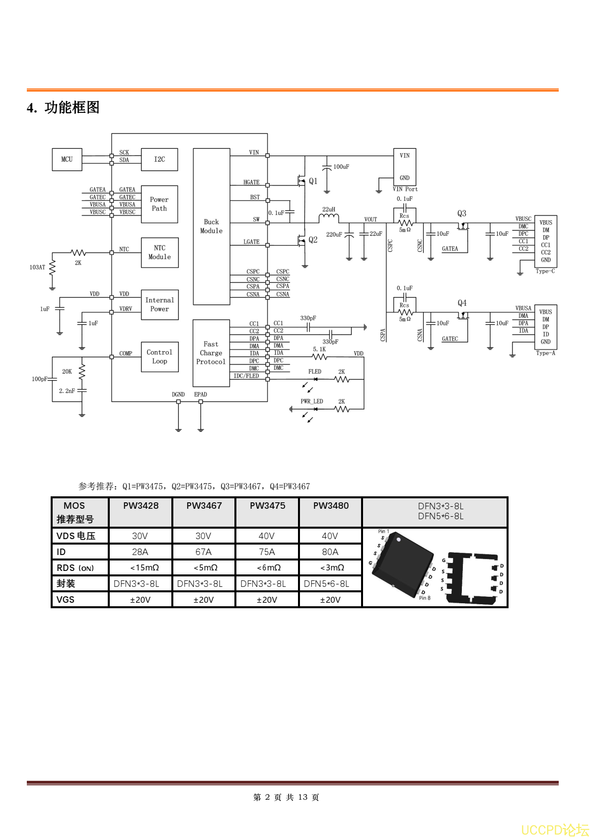
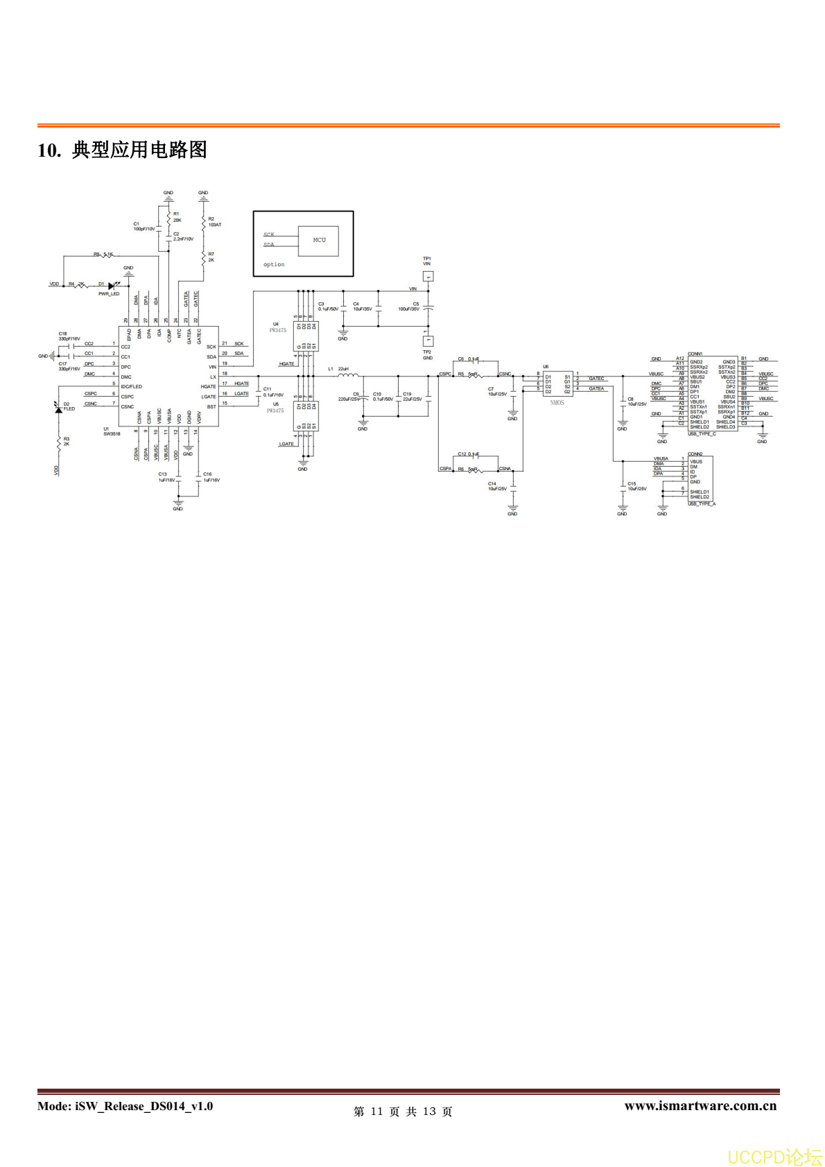
双口充电芯片, 支持 A+C 口任意口快充输出, 支持双口独立限流。 其集成了 5A 高效率同步降压变换器, 支持 PPS/PD/QC/AFC/FCP/SCP/PE/SFCP/VOOC等多种快充协议, CC/CV 模式, 以及双口管理逻辑。 外围只需少量的器件, 即可组成完整的高性能多快充协议双口充电解决方案。












代理商:深圳市夸克微科技 郑先生 :13528458039 QQ 2867714804
发表评论