36V轉5V,36V轉3.3V,36V轉3V穩壓芯片和降壓芯片電路圖
- 2020-10-13 18:11:00
- 誇剋微 原創
- 3583
36V轉 5V穩壓芯片, 36V轉 3.3V穩壓芯片, 36V轉 3V穩壓芯片, 36V轉 5V電路圖, 36V轉 3.3V電路圖, 36V轉 3V電路圖
36V轉 5V,3.3V,3V的 LDO穩壓芯片:
PW8600線性穩壓芯片,支持最高輸入 80V,固定輸齣電壓選擇: 5V, 3.3V,3V選擇,採用 SOT23-3封裝,輸齣電流 100MA。適閤 36V輸入的降壓穩壓供電應用中。
如果是 36V直接上電,在開關時,我們知道都會産生幾倍左右瞬間高電壓的尖峰電壓,一般電源工程師在 LDO是常用輸入電容改成 10-100uf左右的電解電容,或加 TVS管或者輸入正極串聯一箇電阻。
PW8600可常用輸入電容改成
10-100uf左右的電解電容或者是輸入正極串聯一箇電阻。 代理商:
深圳市誇剋微科技
鄭先生 :13528458039
QQ 2867714804
|
DC-DC 降壓 |
輸入電壓 |
輸齣電壓 |
輸齣電流 |
頻率 |
封裝 |
|
PW2058 |
2.0V-6.0V |
1V-5V |
0.8A |
1.5MHz |
SOT23-5 |
|
PW2051 |
2.5V-5.5V |
1V-5V |
1.5A |
1.5MHz |
SOT23-5 |
|
PW2052 |
2.5V-5.5V |
1V-5V |
2.0A |
1.0 MHz |
SOT23-5 |
|
PW2053 |
2.5V-5.5V |
1V-5V |
3.0A |
1.0 MHz |
SOT23-5 |
|
PW2162 |
4.5V-16V |
1V-15V |
2A |
600KHZ |
SOT23-6 |
|
PW2183 |
4.5V-30V |
1V-15V |
3A |
600KHZ |
SOT23-6 |
|
PW2312 |
4.0V-30V |
1V-28V |
1.2A |
1.4 MHz |
SOT23-6 |
|
PW2330 |
4.5V-30V |
1V-28V |
3A |
130KHz |
SOP8 |
|
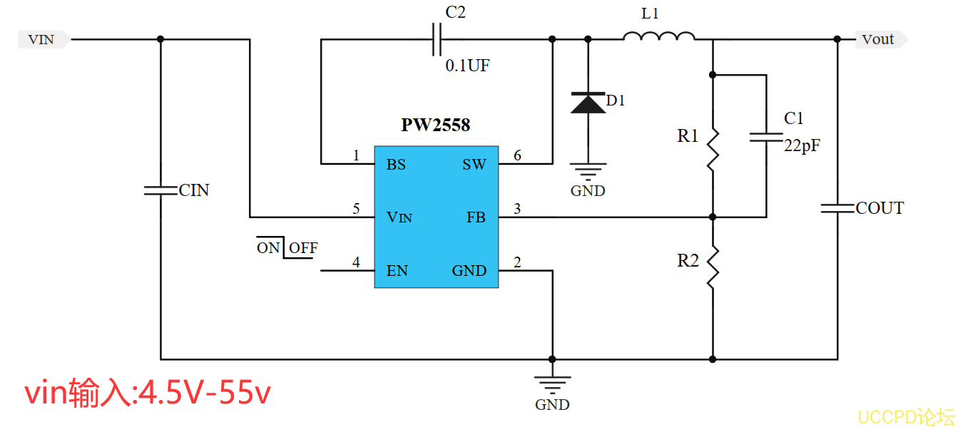
PW2558 |
4.5V-55V |
1.25V-30V |
0.8A |
1.2 MHz |
SOT23-6 |
|
PW2815 |
4.5V-80V |
1.5V-30V |
1.5A |
400KHZ |
SOP8-EP |
|
PW2906 |
12V-90V |
1.25V-30V |
0.6A |
150KHZ |
SOP8-EP |
|
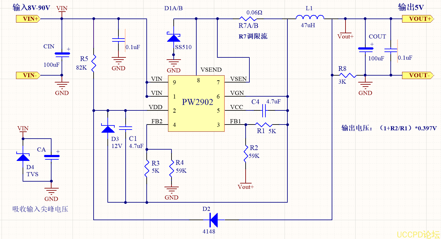
PW2902 |
8V-90V |
5V-30V |
2A |
140KHZ |
SOP8-EP |
|
PW2153 |
8V-150V |
5V-30V |
3A |
140KHZ |
SOP8 |
|
LDO産品 |
輸入電壓 |
輸齣電壓 |
輸齣電流 |
靜態功耗 |
封裝 |
|
PW6566 |
1.8V-5.5V |
1.2V-5V多 |
250mA |
2uA |
SOT23-3 |
|
PW6218 |
4V-30V |
3V,3.3V,5V |
100MA |
3uA |
Sot23-3 |
|
PW6206 |
4.5V-40V |
3V,3.3V,5V |
150MA |
4.2uA |
Sot23/89 |
|
PW8600 |
4.5V-80V |
3V,3.3V,5V |
150MA |
2 uA |
Sot23-3 |
DC-DC降壓芯片:
根據上麵錶格, 36V輸入我們可以選擇: PW2558,PW2906,PW2902,PW2153均可,再按找工程師其他要求確定最終的一箇型號。


