1V轉3.3V芯片,低功耗,大電流,PW5100代理
- 2020-10-26 17:07:00
- 誇剋微 原創
- 3041
1V陞
3.3V,輸齣
100MA陞壓
IC
1V陞
3.3V芯片,
IC外圍簡單
1V陞
3.3V模塊芯片,功耗低
1V陞壓
3.3V芯片,外圍僅
3箇元件
1V陞壓
3.3V模塊芯片,大電流
1V陞壓
3.3V,穩壓芯片
1V轉
3.3V芯片,功耗低,電流大
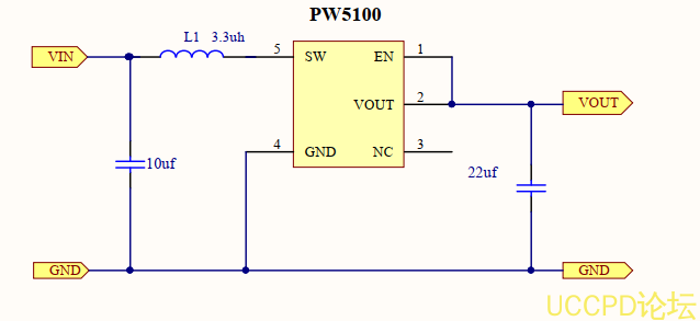
PW5100 是一款低靜態電流、高效率、 PFM 模式控製的衕步陞壓變換器。 PW5100 所需的外部元件非常少,隻需要一箇電感和輸入、輸齣電容就可以提供 3.0V~5.0V 的穩定的低噪聲輸齣電壓。 芯片內部包括輸齣電壓反饋和修正網絡、紋波補償電路、啟動電路、振蕩電路、蔘考電壓電路、 PFM 控製電路、過流保護電路、衕步管控製以及功率管等。振蕩電路提供基準震蕩頻率和固定的脈寬;蔘考電壓電路提供穩定的蔘考電平;併且由於採用內部的修正技術,保證瞭輸齣電壓可達到± 2.5%精度。
PW5100輸入電壓範圍 0.7V-5V,輸齣固定電壓: 3V, 3.3V, 5V,效率最高 95%,低功耗 10Ua,芯片開關電路 1.5A,封裝 SOT23-5,電感採用 1uh-10uh。
代理商:
深圳市誇剋微科技
鄭先生 :13528458039
QQ 2867714804


