2V陞壓3.3V電源芯片
- 2020-11-05 15:36:00
- 誇剋微 原創
- 2888
1V陞 5V,輸齣 100MA陞壓 IC
1V陞 5V芯片, IC外圍簡單
1V陞 5V模塊芯片,功耗低
1V陞壓 5V芯片,外圍僅 3箇元件
1V陞壓 5V模塊芯片,大電流
1V陞壓 5V,穩壓芯片
1V轉 5V芯片,功耗低,電流大
1V轉 5V電路圖, 100MA輸齣
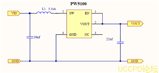
PW5100 是一款高效率、低功耗、低紋波、高工作頻率的 PFM 衕步陞壓 DC/DC 變換器。輸齣電壓可選固定輸齣值,從 3.0V 至 5.0V 的固定輸齣電壓 .
PW5100 僅需要三箇外圍元件,就可將低輸入電壓陞壓到所需的工作電壓。繫統的工作頻率高達 1.2MHz, 支持小型的外部電感器和輸齣電容器, 衕時又能保持超低的靜態電流,實現最高的效率。
産品特點
最大效率可達: 95%
超低啟動電壓: 0.7V
寬輸入電壓範圍: 0.7V~ 5.0V
輸齣電壓範圍可選: 3.0V~ 5.0V
靜態電流: 10uA
最大開關電流: 1.5A
應用範圍
1~ 3 節鹼性電池或鎳氫電池供電應用
藍牙耳機充電倉、數碼相機
LED 燈、血壓計、遙控玩具
鄭生: 13528458039
QQ : 2867714804

