CN3702代理商-原裝現貨
- 2020-11-09 11:24:00
- 誇剋微 原創
- 2829
CN3702 是 PWM 降壓模式雙節鋰電池充電管理集成電路,獨立對鋰電池充電進行自動管理,具有封裝外形小,外圍元器件少和使
用簡單等優點。
CN3702 具有恆流和恆壓充電模式,非常適閤鋰電池的充電。在恆壓充電模式,CN3702將電池電壓調製在 8.4V,精度爲±1%;在恆流充電模式,充電電流通過一箇外部電阻設置。
對於深度放電的鋰電池,當電池電壓低於5.6V時,CN3702用所設置的恆流充電電流的15%對電池進行涓流充電。在恆壓充電階段,充電電流逐漸減小,當充電電流降低到外部電阻所設置的值時,充電結束。在充電結束狀態,如果電池電壓下降到8V時,自動開始新的充電週期。當輸入電源掉電或者輸入電壓低於電池電壓時,CN3702自動進入睡眠模式。
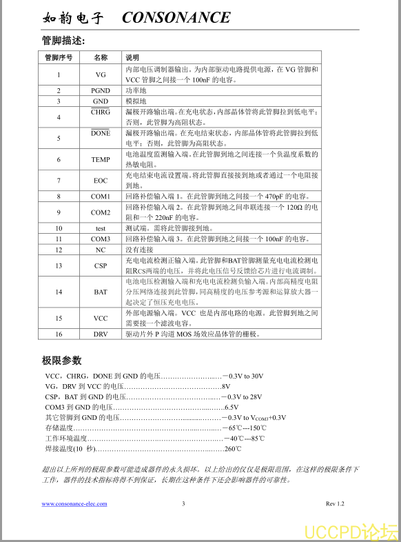
其牠功能包括輸入低電壓鎖存,電池溫度監測,電池端過壓保護和充電狀態指示等。
CN3702 採用 16 管腳 TSSOP 封裝。
特點:
⚫ 寬輸入電壓範圍:7.5V 到 28V
⚫ 對兩節鋰電池完整的充電管理
⚫ 充電電流達 5A
⚫ PWM 開關頻率:300KHz
⚫ 恆壓充電電壓精度: ±1%
⚫ 恆流充電電流由外部電阻設置
⚫ 對深度放電的電池進行涓流充電
⚫ 充電結束電流可由外部電阻設置
⚫ 電池溫度監測功能
⚫ 自動再充電功能
⚫ 充電狀態和充電結束狀態指示
⚫ 軟啟動功能
⚫ 電池端過壓保護
⚫ 工作環境溫度:-40℃ 到 +85℃
⚫ 採用 16 管腳 TSSOP 封裝
⚫ 産品無鉛,無鹵素元素,滿足 RoHS
應用:
⚫ 便攜式 DVD,對講機
⚫ 筆記本電腦
⚫ 備用電池應用
⚫ 便攜式工業和醫療儀器
⚫ 電動工具
⚫ 獨立電池充電器
代理商:深圳市誇剋微科技鄭先生 :13528458039 QQ 2867714804


