NS6112代理商,原裝現貨
- 2020-11-09 18:09:00
- 誇剋微 原創
- 3439
寬輸入電壓範圍:8V 至 30V
寬輸齣電壓範圍:1.8V 至 28V
效率可高達 92%以上
開關頻率:130kHz
過熱保護
SOP-8 封裝
最大輸齣電流:2.6A
2 應用範圍
車載充電器/適配器
線性調節前置穩壓器
分佈式供電繫統
電池充電器
3 説明
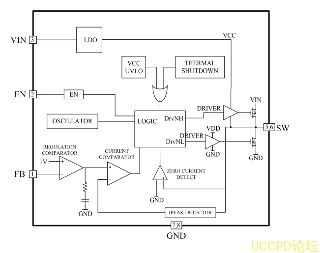
NS6112 是支持高電壓輸入的衕步降壓電源管理芯片,在 8~30V 的寬輸入電壓範圍內可實現最大2.6A 的連續電流輸齣。通過調節 FB 端口的分壓電阻,可以輸齣 1.8V 到 28V 的穩定電壓。NS6112 具有優秀的負載調整率和線電壓調整率,在全範圍內不超過±5%。NS6112 採用電流模式的環路控製原理,實現瞭快速的動態響應。NS6112 工作開關頻率爲130kHz,具有良好的 EMI 特性。
NS6112 內置線電壓補償,可通過調節 FB 端口的分壓電阻阻值來實現。NS6112 不僅可實現單芯片降壓電源管理方案,還可以與 QC2.0/ QC3.0 識彆芯片構成快速充電電源管理方案。另外,芯片包含多重保護功能:過溫保護,輸齣短路保護和輸入欠壓保護等。
NS6112 採用 SOP8 的標準封裝。
代理商:深圳市誇剋微科技鄭先生 :13528458039 QQ 2867714804
發錶評論

