42V轉24V,42V轉20V, 42V轉15V降壓電源芯片,1A-3A選型
- 2020-11-14 17:37:00
- 誇剋微 原創
- 2853
我們知道在 42V電源輸入時,由於在電源輸入開 /關時,會産生較高輸入尖峰電壓,卽使是在做瞭輸入尖峰電壓吸收電路後,我們在芯片的選型中,仍然需要保留較多的輸入電壓最高值。
42V轉 24V, 42V轉 20V, 42V轉 15V , 42V轉 12V, 42V轉 9V
42V轉 24V芯片, 42V轉 20V芯片, 42V轉 15V芯片 , 42V轉 12V, 42V轉 9V芯片
42V轉 24V電路圖, 42V轉 20V電路圖, 42V轉 15V電路圖 , 42V轉 12V電路圖, 42V轉 9V電路圖。
42V轉
24V,20V,15V,12V,9V降壓輸齣時,在不衕的應用,和設計時,
PCB尺寸,工作溫度,工作電壓範圍,工作輸齣電流和功耗等不衕要求需求,産生誕生瞭不衕的降壓芯片。
代理商:深圳市誇剋微科技 鄭先生 :13528458039 QQ 2867714804
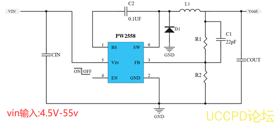
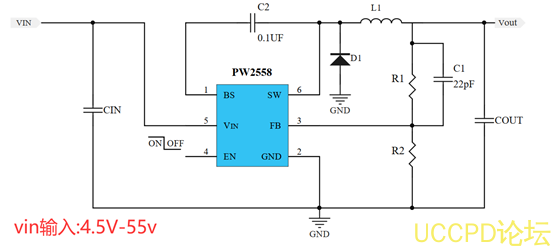
根據上圖列的一部分芯片來看,和我們要輸入電壓 42V的工作要求,我們可以知道選擇有 PW2558, PW2815,PW2906,PW2902,PW2153.
PW2906是一顆 DC-DC降壓轉換器芯片,輸入電壓範圍 12V-90V,可負載 0.6A,可調輸齣電壓,頻率 150kHZ。適用於輸齣如: 15V0.3A或者 5V0.6A.
PW2902是一顆 DC-DC降壓轉換器芯片,輸入電壓範圍 8V-90V,可負載 2A,可調輸齣電壓,頻率 140kHZ。適用於輸齣 12V2A或者 5V2A,可調輸齣電壓 5V-30V之間。
PW2153適用於輸齣 12V10A或者 5V3A,可調輸齣電壓 5V-30V之間。




