64V轉24V,64V轉20V芯片,64V轉15V的降壓IC
- 2020-11-16 13:44:00
- 誇剋微 原創
- 2759
64V轉 24V降壓芯片, 64V轉 20V降壓芯片, 64V轉 15V降壓芯片, 64V轉 12V降壓芯片, 64V轉 9V降壓芯片
64V轉 24V穩壓芯片, 64V轉 20V穩壓芯片, 64V轉 15V穩壓芯片 , 64V轉 12V穩壓芯片, 64V轉 9V穩壓芯片, 64V轉 5V穩壓芯片。
1, DC-DC降壓芯片
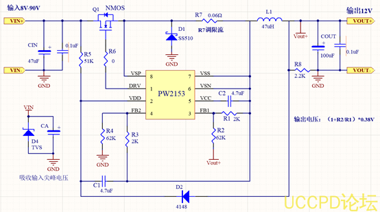
PW2815,PW2906,PW2902,PW2153可滿足要求輸入 64V的工作條件。
PW2906
是一款高效 、 高壓降壓型
DC-DC 轉換器,固定
150KHz 開關頻率,可提供最高
0.6A輸齣電流能力,低紋波,齣色的線性調整率與負載調整率。輸入電壓範圍
12V-90V。輸齣
5V 時最大
0.6A 輸齣電流, 輸齣
15V 時最大
0.3A 輸齣電流。
代理商:深圳市誇剋微科技 鄭先生 :13528458039 QQ 2867714804
PW2902 是一款支持寬電壓輸入的開關降壓型 DC-DC,芯片內置 100V/5A 功率 MOS,最高輸入電壓 90V。 PW2902 具有低待機功耗、高效率、低紋波、優異的母線電壓調整率和負載調整率等特性。支持大電流輸齣,輸齣電流可達 2A 以上。 PW2902 衕時支持輸齣恆壓和輸齣恆流功能。



