兩節串聯鋰電池充電管理芯片,9V,12V實際輸入,2A充電IC
- 2020-09-11 21:49:00
- 誇剋微 原創
- 6111
兩節串聯的鋰電池,一般電壓是7.4V,最高電壓到8.4V,最低放電到6V左右。
兩節鋰電池充電IC,芯片PW4203, 9V/12V輸入降壓型,最大充電電流2A。
兩節鋰電池降壓5V芯片,PW2162,6V-8.4V直接輸入,可調輸齣,例如輸齣5V,最大電流2A。
兩節串聯鋰電池充電管理芯片:
PW4203是一款 4.5V-22V輸入,最大 2A充電,支持 1-3節鋰電池串聯的衕步降壓鋰離子電池充電器芯片,適用於便攜式應用。可通過芯片 VSET引腳選擇 1節充電或 2節串聯充電 3節串聯充電。 PW4203集成瞭頻率 800kHz的衕步降壓穩壓器,具有極低的導通電阻,可實現高充電效率和簡單的電路設計。 PW4203具有輸入過壓保護 24V,和低壓啟動保護 3.9V,還具有輸齣 VBAT電池充電電壓的過壓保護,輸齣短路保護,過溫保護,過流保護,過時間保護。
PW4203還具有過時充電設定,通過 C1的電阻容值來編程充電時長,一旦超時, IC將停止充電操作併閉鎖。隻有重新插入電源或重新插入電池,纔回覆正常充電。
PW4203典型應用圖:
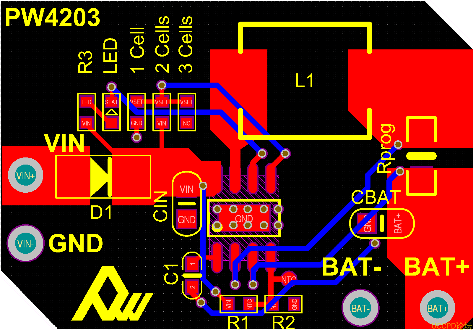
PW4203蔘考PCB設計:
PW2162典型電路圖:



