42V转5V,42V转3.3V,42V转3V的DC-DC降压芯片和LDO芯片选型
- 2020-11-14 17:32:00
- 夸克微 原创
- 2380
42V转 24V, 42V转 20V, 42V转 15V , 42V转 12V, 42V转 9V, 42V转 5V, 42V转 3.3V, 42V转 3V, 42V转 1.8V, 42V转 1.2V.
1,LDO线性稳压芯片
42V输入,降压转 5V,3.3V,3V的话,由于先天条件,输入和输出压差太大,只适合几十 MA电流输出供电的应用,如 MCU,蓝牙模块等等其他。
PW8600适用于 42V转 5V, 42V转 3.3V, 42V转 3V几十 MA输出稳压供电。
LDO可参考 PW8600,输入电压最高 80V,功耗 2uA,固定输出电压版本: 5V,3.3V, 3V。封装 SOT23-3.
                    参考电路如下图,
                    R=2欧姆,用于输入开关产生的尖峰电压保护。或者不用
                    R,输入电容改成电解电容
                    22-100uF左右。
                    代理商:深圳市夸克微科技 郑先生 :13528458039 QQ 2867714804
                    
                    
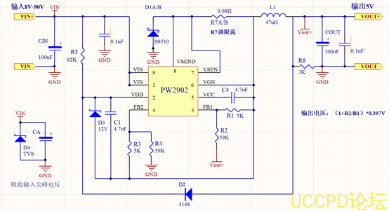
2, DC-DC降压芯片:
DC-DC降压芯片,适合电流大的应用中,如 0.5A以下, 1A, 2A, 3A输出。
LDO特性问题,发热量大,不适合电流大的输出
如上图,可以根据频率和输出电压和输出电流,
选择例如: 42V转 5V: PW2558,PW2815,PW2906,PW2902,PW2513等等。
42V转 3.3V和 42V转 3V: PW2558,PW2815,PW2906



