42V转24V,42V转20V, 42V转15V降压电源芯片,1A-3A选型
- 2020-11-14 17:37:00
- 夸克微 原创
- 2856
我们知道在 42V电源输入时,由于在电源输入开 /关时,会产生较高输入尖峰电压,即使是在做了输入尖峰电压吸收电路后,我们在芯片的选型中,仍然需要保留较多的输入电压最高值。
42V转 24V, 42V转 20V, 42V转 15V , 42V转 12V, 42V转 9V
42V转 24V芯片, 42V转 20V芯片, 42V转 15V芯片 , 42V转 12V, 42V转 9V芯片
42V转 24V电路图, 42V转 20V电路图, 42V转 15V电路图 , 42V转 12V电路图, 42V转 9V电路图。
42V转
24V,20V,15V,12V,9V降压输出时,在不同的应用,和设计时,
PCB尺寸,工作温度,工作电压范围,工作输出电流和功耗等不同要求需求,产生诞生了不同的降压芯片。
代理商:深圳市夸克微科技 郑先生 :13528458039 QQ 2867714804
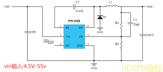
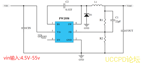
根据上图列的一部分芯片来看,和我们要输入电压 42V的工作要求,我们可以知道选择有 PW2558, PW2815,PW2906,PW2902,PW2153.
PW2906是一颗 DC-DC降压转换器芯片,输入电压范围 12V-90V,可负载 0.6A,可调输出电压,频率 150kHZ。适用于输出如: 15V0.3A或者 5V0.6A.
PW2902是一颗 DC-DC降压转换器芯片,输入电压范围 8V-90V,可负载 2A,可调输出电压,频率 140kHZ。适用于输出 12V2A或者 5V2A,可调输出电压 5V-30V之间。
PW2153适用于输出 12V10A或者 5V3A,可调输出电压 5V-30V之间。




