3.3V转1.5V稳压LDO和DC降压芯片
- 2020-11-16 14:59:00
- 夸克微 原创
- 2967
3.3V转 1.5V和 3V转 1.5V的电源芯片和电路图,有 1A,2A,3A和几百 MA的 LDO等多种选择。
3.3V和 3V都是属于常规低压,要转成稳压 1.5V输出,只需要选择一个合适的芯片即可,如 LDO稳压 IC,适合几百 MA,功率小的应用需求上面,因为 LDO特点就是效率低,但是外围简单和静态电流低,效率低就无法做大电流输出。大电流需要用到 DC-DC降压芯片来完成。
                          常见的
                    3.3V和
                    3V转
                    1.5V的
                    LDO可以用
                    PW6566芯片,
                    DC-DC降压芯片就有很多选择了:
                    PW2058(0.8A), PW2051(1.5A), PW2052(2A), PW2053(3A)。降压芯片的效率普遍都是
                    90%以上,工作时电路损耗能量低,
                    IC发热量也少。
                    代理商:深圳市夸克微科技 郑先生 :13528458039 QQ 2867714804
                    
                  
                    
                    
LDO产品 输入电压 输出电压 输出电流 静态功耗 封装
PW6566 1.8V~ 5.5V 1.2V~ 5V多 250mA 2uA SOT23-3
PW6218 4V~ 18V 3V,3.3V,5V 100MA 3uA Sot23-3
PW6206 4.5V~ 40V 3V,3.3V,5V 150MA 4.2uA Sot23/89
PW8600 4.5V~ 80V 3V,3.3V,5V 150MA 2uA Sot23-3
DC-DC降压芯片电路图:
PW2052是一颗 DC-DC同步降压转换器芯片,输入电压范围 2.5V-5.5V,,最大负载电流 2A,可调输出电压,频率 1.0MHZ高频率,可采用贴片电感,节省空间,采用 SOT23-5封装形式。
PW2052是一颗高效率,高频率 1MHZ的同步 DC-DC降压转换器, 100%占空比,可调输出电压,可采用贴片电感,节省空间。 PW2052采用 SOT23-5的便捷封装型号,更适合与小型空间有限制的产品。
PW2058和 PW2051, PW2052,PW2053四款的脚位是 PIN对 PIN的,能在同个 PCB布局板子上,灵活切换不同功率输出的电路系统来进行测试和验证,很大方便了工程师的前期测试和开发时间。
PW205X的 PCB设计建议和 PCB布局图片和建议。和典型应用电路图
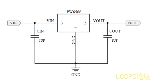
LDO线性稳压电路图:
                          
                      PW6566 
                      系列是使用
                       CMOS 技术开发的低压差,高精度输出电压,低消耗电流正电压型电压稳压器。由于内置有低通态电阻晶体管,因而压差低,能够获得较大的输出电流。为了使负载电流不超过输出晶体管的电流容量,内置了过载电流保护电路、短路保护电路。
                      PW6566 
                      系列采用
                       SOT-23-3L环保材质封装。
                      .
                    
PW6566 系统采用固定输出电压: 3.3V,3V,2.8V,2.5V,1.8V, 1.5V,1.2V等






