供应5353A9R,5353A9T,5353A9Y芯片的原理图
- 2020-09-04 16:46:00
- 夸克微 原创
- 4375
5353A9Q, 5353A9W, 5353A9E, 5353A9R, 5353A9T, 5353A9Y, 5353A9U, 5353A9I, 5353A91, 5353A9O, 5353A90, 5353A9P, 5353A9A, 5353A9S, 5353A9D, 5353A9F, 5353A9G, 5353A9H, 5353A9J, 5353A9K, 5353A9L, 5353A9Z, 5353A9X, 5353A9C, 5353A9V, 5353A9B, 5353A9N, 5353A9M
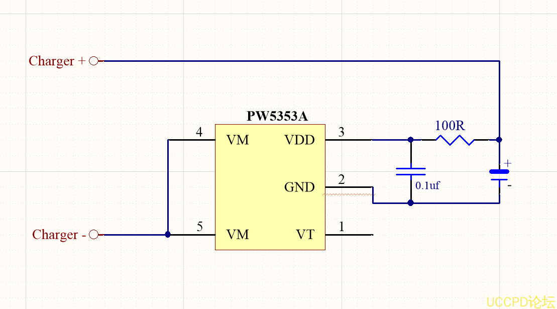
PW5353A封装在一个超小型的 SOT23-5封装中,只有一个外部组件使其成为电池组有限空间的理想解决方案。 PW5353A具有电池应用所需的所有保护功能,包括过充电、过放电、过电流和精确的过充电检测电压保证了充电的安全性和充分利用率。
典型应用电路图:
深圳市夸克微科技 MR郑 13528458039 QQ 2867714804
