36V轉5V,36V轉3.3V,36V轉3V穩壓芯片和降壓芯片電路圖
- 2020-11-14 16:41:00
- 誇剋微 原創
- 3127
36V轉 5V穩壓芯片, 36V轉 3.3V穩壓芯片, 36V轉 3V穩壓芯片, 36V轉 5V電路圖, 36V轉 3.3V電路圖, 36V轉 3V電路圖
36V轉 5V,3.3V,3V的 LDO穩壓芯片:
PW8600線性穩壓芯片,支持最高輸入 80V,固定輸齣電壓選擇: 5V, 3.3V,3V選擇,採用 SOT23-3封裝,輸齣電流 100MA。適閤 36V輸入的降壓穩壓供電應用中。
如果是 36V直接上電,在開關時,我們知道都會産生幾倍左右瞬間高電壓的尖峰電壓,一般電源工程師在 LDO是常用輸入電容改成 10-100uf左右的電解電容,或加 TVS管或者輸入正極串聯一箇電阻。
PW8600可常用輸入電容改成
10-100uf左右的電解電容或者是輸入正極串聯一箇電阻。
代理商:深圳市誇剋微科技 鄭先生 :13528458039 QQ 2867714804
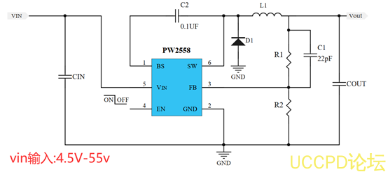
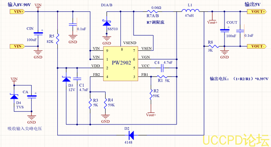
DC-DC降壓芯片:
根據上麵錶格, 36V輸入我們可以選擇: PW2558,PW2906,PW2902,PW2153均可,再按找工程師其他要求確定最終的一箇型號。




