36V轉24V,36V轉20V,36V轉15V芯片 DC-DC降壓穩壓和LDO線性穩壓
- 2020-11-14 17:16:00
- 誇剋微 原創
- 3136
36V轉 15V , 36V轉 12V, 36V轉 9V, 36V轉 8V , 36V轉 6V ,36V轉 5V, 36V轉 3.3V, 36V轉 3V, 36V轉 1.8V
36V轉 15V降壓芯片 , 36V轉 12V降壓芯片, 36V轉 9V降壓芯片, 36V轉 8V降壓芯片 , 36V轉 6V降壓芯片 ,36V轉 5V降壓芯片, 36V轉 3.3V降壓芯片, 36V轉 3V降壓芯片, 36V轉 1.8V
註意,不管是
DC-DC還是
LDO芯片,開關導通輸入時,直接
36V輸入時,在通電和接上電時,
會産生輸入尖峰高幾倍左右電壓,
這不關有沒有芯片問題,是電源固定的特性,電源工程師都知道,工程師一般採用輸入用電解電容或者
TVS管或者輸入正極串聯電阻一般這三種方案來吸收尖峰電壓,保護芯片不被過輸入的尖峰高電壓擊傷損壞。
代理商:深圳市誇剋微科技 鄭先生 :13528458039 QQ 2867714804
在 36V 輸入中,比較閤適的 LDO 可以選擇:
PW8600,輸齣電壓 3V,3.3V,5V,輸入電壓最高 80V,功耗也低 2uA;封裝 SOT23-3
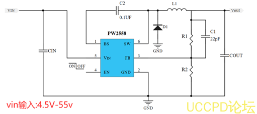
在 36V輸入中,比較閤適的 DC-DC可以選擇: 0.6A的 PW2906, 0.8A的 PW2558, 2A的 PW2902和 3A的 PW2153以及以上都最閤適的。
PW2558是一顆 DC-DC降壓轉換器芯片,輸入電壓範圍 4.5V-55V,最大負載電流 0.8A,可調輸齣電壓,頻率 1.2MHZ高頻率,可採用貼片電感,節省空間,採用 SOP8封裝形式。
PW2902是一顆 DC-DC降壓轉換器芯片,輸入電壓範圍 8V-90V,可負載 2A,可調輸齣電壓,頻率 140kHZ。適用於輸齣 12V2A或者 5V2A,可調輸齣電壓 5V-36V之間。
PW2153適用於輸齣 12V10A或者 5V3A,可調輸齣電壓 5V-36V之間。



