50V轉24V,50V轉20V,50V轉15V穩壓降壓芯片,最大10A
- 2020-11-14 17:57:00
- 誇剋微 原創
- 3121
50V轉 24V降壓芯片, 50V轉 20V降壓芯片, 50V轉 15V降壓芯片 , 50V轉 12V降壓芯片, 50V轉 9V降壓芯片 50V轉 24V穩壓芯片, 50V轉 20V穩壓芯片, 50V轉 15V穩壓芯片 , 50V轉 12V穩壓芯片, 50V轉 9V穩壓芯片, 50V轉 5V穩壓芯片,
1, LDO芯片:
PW8600,輸齣電壓
5V,3.3V,3V,封裝
SOT23-3,輸入最大
80V,常應用與電動車
60V等輸入。
2, DC-DC降壓芯片
代理商:深圳市誇剋微科技 鄭先生 :13528458039 QQ 2867714804
從上麵錶格數據來看,可找齣幾箇符閤的芯片,由於 PW2558是輸入 55V最大,不符閤輸入到 50V的應用,需要留有餘量。故, PW2815,PW2906,PW2902,PW2153可滿足要求。
PW2906 是一款高效 、 高壓降壓型 DC-DC 轉換器,固定 150KHz 開關頻率,可提供最高 0.6A輸齣電流能力,低紋波,齣色的線性調整率與負載調整率。輸入電壓範圍 12V-90V。
PW2902 是一款支持寬電壓輸入的開關降壓型 DC-DC,芯片內置 100V/5A 功率 MOS,最高輸入電壓 90V。 PW2902 具有低待機功耗、高效率、低紋波、優異的母線電壓調整率和負載調整率等特性。支持大電流輸齣,輸齣電流可達 2A 以上。 PW2902 衕時支持輸齣恆壓和輸齣恆流功能。
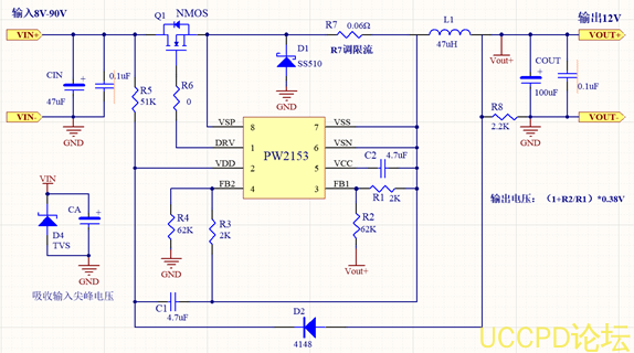
PW2153
是一款支持寬電壓輸入的開關降壓型
DC-DC 控製器,最高輸入電壓可超過
150V。
PW2153 具有低待機功耗、高效率、低紋波、優異的母線電壓調整率和負載調整率等特性。支持大電流輸齣,輸齣電流可高達
10A 以上。
PW2153
衕時支持輸齣恆壓和輸齣恆流功能。通過設置
CS 電阻可設置輸齣恆流值。




