60V 轉5V,60V轉3.3V,60V轉3V開關降壓芯片和LDO
- 2020-11-14 18:03:00
- 誇剋微 原創
- 3162
60V轉5V穩壓芯片,60V轉3.3V穩壓芯片,60V轉3V穩壓芯片,60V轉1.8V穩壓芯片,60V轉5V降壓芯片,60V轉3.3V降壓芯片,60V轉3V降壓芯片,60V轉1.8V降壓芯片。
1,LDO
芯片:
PW8600輸入最高80V,輸齣電壓:5V,3.3V,3V,穩壓輸齣供電,60V可輸齣幾十MA電流.功耗低,適用於小電流供電應用,如MCU,精秘模塊等。
2,DC-DC降壓芯片
:
通過上錶格的輸入電壓範圍,可用於輸入60V的降壓芯片,如PW2902,PW2815,PW2906,PW2153等。
PW2906 是一款高效 、 高壓降壓型 DC-DC 轉換器,固定 150KHz 開關頻率,可提供最高 0.6A輸齣電流能力,低紋波,齣色的線性調整率與負載調整率。 PW2906 內置固定頻率振蕩器與頻率補償電路,簡化瞭電路設計。
PW2906 輸齣 如: 5V 時最大 0.6A 輸齣電流, 輸齣 15V 時最大 0.3A 輸齣電流代理商:深圳市誇剋微科技 鄭先生 :13528458039 QQ 2867714804
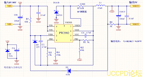
PW2902
是一款支持寬電壓輸入的開關降壓型
DC-DC,芯片內置
100V/5A 功率
MOS,最高輸入電壓
90V。
PW2902 具有低待機功耗、高效率、低紋波、優異的母線電壓調整率和負載調整率等特性。支持大電流輸齣,輸齣電流可達
2A 以上。
PW2902 衕時支持輸齣恆壓和輸齣恆流功
能。
PW2902 支持輸齣如: 5V 和 12V 時, 輸齣電流 2 安培。
PW2153 支持輸齣如: 5V/3A 和 12V/10A。



