F1F9,F1F3,F1LE,F1CE降壓芯片的IC資料
- 2020-08-05 20:32:00
- 誇剋微 原創
- 5081
F1F3是PW2057-33,輸齣3.3V
F1LE是PW2057-18, 輸齣1.8V
F1CE是PW2057-12,輸齣1.2V
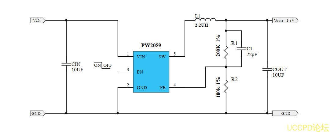
F1F9是PW2059 輸齣可調的
代理
深圳誇剋微科技
鄭R 13528458039
QQ 2867714804
GENERALDESCRIPTION
The PW2057 is a constant frequency, currentmode step-down converter. The device integrates a main switch and a synchronousrectifier for high efficiency without an external Schottky diode. It is idealfor powering portable equipment that runs from a single cell Lithium-Ion (Li+)battery. 100% duty cycle capability extends battery life in portable devices,while the quiescent current is 200μA with no load, and drops to <1μA in shutdown.
FEATURES
l High Efficiency: Up to 95%
l 1.0MHz Frequency Operation
l 2.2V to 5.5V Input Voltage Range
l Current Mode Operation for ExcellentLine and Load Transient Response
l Low Quiescent Current: 200μA
l Output Voltage: 0.6V ~ 5.5V
l Automatic PWM/PFM Mode Switching
l No Schottky Diode Required
l Short-Circuit Protection
l Shutdown Quiescent Current: < 1μA
l Low Profile SOT-23-5L Package(lead-free)
APPLICATIONS
l Digital cameras and MP3
l Palmtop computers / PDAs
l Cellular phones
l PC cards
l Portable media players

